Intro to 3D
Saturday, May 21, 2011
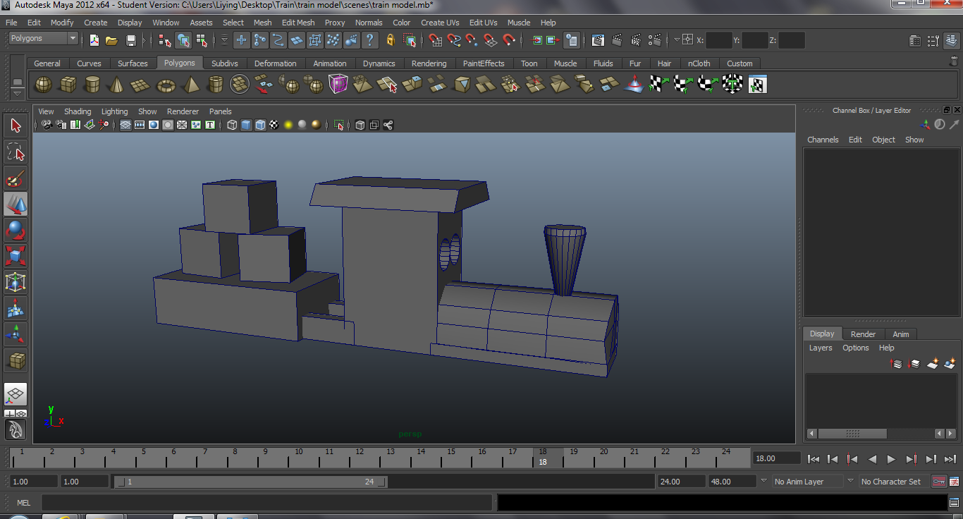
Toy Train modeling
This is the toy train model for exercise 2. It's quite easy as long as you grasp the basics. It is made up of many primitive shapes and I used boolean operations in order to model it like this.
No comments:
Post a Comment
Newer Post
Older Post
Home
Subscribe to:
Post Comments (Atom)
No comments:
Post a Comment